A4988 to sterownik silników krokowych z prądem do 2A. Układ używany powszechnie w maszynach CNC oraz drukarkach 3D
- Sterownik idealny do drukarek 3D (RepRap)
- Sterownik silnika krokowego oparty o układ A4988.
- Moduł wyposażony w układ A4988
- Napięcie zasilania silnika: 8-35 V
- Duży prąd pracy do 2 A na cewkę. (z radiatorem)
- Praca w 5 różnych trybach: pełny krok, 1/2, 1/4, 1/8 oraz 1/16 kroku
- Możliwość regulacji prądu pobieranego przez silnik za pomocą potencjometru
- Ochrona przed przegrzaniem układu
Uwaga! Podłączanie i odłączanie silnika, podczas gdy sterownik jest włączony może uszkodzić układ.
W zestawie:
- Moduł ze sterownikiem silnika krokowego A4988 (Kolor płytki PCB może się różnić w zależności od partii produkcji - czerwony lub zielony)
- Radiator
Opis szczegółowy sterownika:
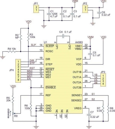
Sterowanie
- Moduł charakteryzuje się bardzo prostą obsługą.
- Aby obrócić silnik o krok należy podać na wyprowadzenie STEP stan wysoki (logiczną jedynkę), kolejna sekwencja zera i jedynki przesunie silnik o kolejny krok itd.
- Wybór kierunku odbywa się poprzez podanie odpowiedniego stanu na wyprowadzenie DIR (np. stan niski - obroty zgodnie ze wskazówkami zegara, stan niski - przeciwnie).
- Sterownik posiada również możliwość wyboru rozdzielczości pracy silnika.
Zasilanie
- Do zasilania części logicznej modułu wymagane jest napięcie z zakresu 3 V do 5,5 V, które należy doprowadzić do pinu VDD.
- Napięcie zasilania silnika z zakresu od 8 V do 35 V podawane jest na pin VMOT.
- Układem można sterować silnikami o nominalnym napięciu niższym niż wymagane 8 V. W tym celu należy ograniczyć maksymalny pobór prądu za pomocą potencjometru, tak aby nie przekroczyć dopuszczalnej mocy silnika.
Pozostałe wejścia
- Jeden impuls podany na pin STEP powoduje jeden krok silnika w kierunku wybranym poprzez podanie odpowiedniego stanu logicznego na pin DIR.
- Wyprowadzenia STEP oraz DIR nie są wewnętrznie podciągnięte.
- Jeśli silnik ma się kręcić tylko w jednym kierunku pin DIR można na stałe podłączyć do VCC lub GND.
- Układ posiada jeszcze trzy wejścia do kontrolowania poboru mocy: RESET SLP i EN ich opis znajduję sie w dokumentacji.
- Należy zwrócić uwagę, że pin RESET nie jest do niczego podciągnięty. Jeśli nie będzie używany można podpiąć go do sąsiadującego pinu SLEEP.
Ograniczenie prądu
- Moduł A4988 pozwala na aktywne ograniczenie prądu przy pomocy potencjometru.
- Jednym ze sposobów wprowadzenia ograniczenia jest ustawienie sterownika w tryb pełnego kroku oraz pomiar prądu przepływającego przez jedną cewkę bez podawania sygnału na wejście STEP.
- Zmierzony prąd to 70% ustawionego limitu (obie cewki są zawsze włączone i ograniczone do 70% w trybie pełnego kroku).
- Innym sposobem jest pomiar napięcia na wyprowadzeniu REF (oznaczonego kółkiem na płytce drukowanej) oraz obliczenie aktualnego limitu (rezystory pomiarowe mają wartość 0.05Ω).
- Więcej szczegółów w dokumentacji układu A4988.
Odprowadzanie ciepła:
- Płytka została zaprojektowana tak, aby mogła odprowadzić ciepło przy poborze prądu około 1A na cewkę.
- Jeśli prąd będzie znacznie wyższy należy zastosować zewnętrzny radiator do którego montażu można użyć kleju termoprzewodzącego.
Zapytaj o produkt
Napisz swoją opinię
Dodaj opinię
Napisz swoją opinię
Elektronika














